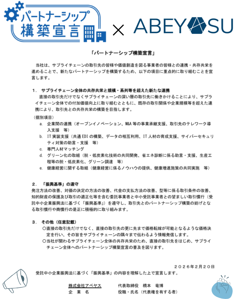
株式会社アベヤスは、地元企業のみなさまと“長く一緒に成長していける関係”を築くため「パートナーシップ構築宣言」を掲げました。
これは中小企業庁などが進めている取り組みで、企業が「取引先との関係を大切にし、公正な取引をしていきます」と正式にお約束する制度です。
私たちは、地域の企業が安心して経営を続けられる環境づくりを一緒に進めていきたいと考えています。
■ パートナーシップ構築宣言とは?
国が運営するポータルサイトに企業名が掲載され、
「うちは適正な取引を守る会社です」
という姿勢を広く示すことができる仕組みです。
取引の透明性や誠実さを公的にアピールできるため、地域の信頼づくりにもつながります。
■ アベヤスが宣言に取り組む理由
● 地域の企業が“しっかり利益を残せる”環境をつくるため
物価高・人件費高騰など、今はどの業界もコストアップが続いています。
その中で“適正な価格で取引できる仕組み”がないと、企業体力は削られてしまいます。
宣言は、この問題を前向きに解消するための第一歩です。
● 岩手の企業同士がもっと協力できる地域にしたい
共通のルールを持つことで、企業同士の協力がスムーズになり、地域経済の底上げにもつながります。
アベヤスは、その「つなぎ役」として地域全体の成長を支えていきます。


